
POL51
November 5, 2024
Causal graphs (DAGs)
Waffles and divorce
The elemental confounds
We want to know if X causes Y, using data
We can use models to capture the effect of X on Y, if in fact X does affect Y
Problem is some correlations are causal, others aren’t
How can we tell?
We need a causal model
The model is our idea of how the data came to be (the data-generating process)
The model tells us how to identify a causal effect (if it’s possible!)

A popular tool for thinking about causality is the DAG (directed acyclical graph)
Nodes (points) = variables; Edges (arrows) = direction of causality
Nodes = variables; Arrows = direction of causality
Remember Y = outcome; X = treatment

Read: X1 has an effect on Y
X1 has an effect on Y; X2 has an effect on X1; X2 affects Y only through X1
Missing arrows matter!
X1 has an effect on Y; X2 has an effect on X1 and Y (via X1); X3 has an effect on X1 and Y
Where does (liberal) ideology come from?
Variables in the literature: Income (I), Liberal (L), Age (A), Media (M), Parents (P)

DAGs encode everything we know about some process
We can see all of our assumptions and how they fit together
For example: the effect of Parents on how Liberal someone is happens directly and indirectly (through Media)
Missing arrows also matter: we are assuming that Age has no effect on Media diet
On daggity.net about why people choose to vote (or not)
Why do this?
DAGs help us figure out how to estimate the effect of one variable on another
While at the same time being mindful of all the other variables that we need to adjust, or control for
This process is called “identification” \(\rightarrow\) to identify the effect of X on Y
Today: figure out what to control for
future classes: how to do this


States with more waffle houses tend to have more divorce
| Location | Marriage | Divorce | Waffles per Person |
|---|---|---|---|
| West Virginia | 22.2 | 10.9 | 2.16 |
| Wyoming | 30.7 | 10.3 | 0.00 |
| Kentucky | 22.2 | 12.6 | 14.75 |
| District of Columbia | 17.7 | 6.3 | 0.00 |
| South Dakota | 20.1 | 10.9 | 0.00 |
| Montana | 18.5 | 9.1 | 0.00 |
| Colorado | 23.5 | 11.6 | 2.19 |
Do cheap, delicious waffles put marriages at risk?
Almost certainly not
No one thinks there is a plausible way in which Waffle House causes divorce
When we see a correlation of this kind we wonder about other variables that are actually driving the relationship
You’ve likely thought about this before: a “lurking” variable, “other factors”, that “matter”
But what might that variable be? And how exactly does it lead us astray?
It turns out that Waffle Houses originated in the South (Georgia), and most of them are still there
The South also happens to have some of the highest divorce rates in the country
So the DAG might look like this: South has an effect on Waffle Houses and Divorce, but Waffles do not cause Divorce
A DAG like this will produce a correlation between Waffles and Divorce, even when there is no causal relationship
This is called confounding: the South is confounding the relationship between Waffles and Divorce
Let’s make up data to convince ourselves confounding is possible
fifty states, about half of them are in the South
Step 2: make Waffle houses, let’s say about 20 per million residents, +/- 4
Step 3: The arrow from South to Waffles, let’s say Southern states have about 10 more Waffles, on average
Step 4: make a divorce rate, let’s say about 20 divorces per 1,000 adults
Step 5: the arrow from South to divorce, let’s say southern states have about 8 more divorces per 1,000 residents
NOTICE! Waffles have no effect on divorce in our fake data
The South’s effect on Waffle House and on Divorce creates a confounded correlation between the two
The DAG on the left will produce an association like the one on the right


Even if Waffles and Divorce are causally unrelated
Make up data where a lurking variable creates a confounded relationship between two other variables that isn’t truly causal:
Change the confound, treatment and outcome variables in the code to ones of your choosing
Alter the parameters in rnorm() so the values make sense for your variables
Make a scatterplot with a trend line
20:00
To identify the effect of Waffles on Divorce we need to account, or control for, the influence of the South
Otherwise we will be confounded
Make a DAG of what we think is going on with our treatment and outcome
Figure out what the confounds are (today)
Account for those in our analysis (later)
Nothing
Nothing! No indirect flow to X
Nothing! No indirect flow to X!
Media consumption (M) \(\rightarrow\) Liberal (L)
Y \(\leftarrow\) Z \(\rightarrow\) X
There is a third variable, Z, that is a common cause of X and Y
We’ve already seen this!

Scenario 1: Creates an association between X and Y that isn’t causal

Scenario 2: Distorts the true causal relation between X and Y
Note that both of these fork scenarios will confound
Say that Waffles do cause Divorce, but the effect is tiny
Same code as before, I’ve just added a tiny effect of waffle houses on divorce = .0001 more divorces per waffle house
The effect of Z (South) on X (Waffles) and Y (Divorce) will distort our estimates:
# A tibble: 2 × 5
term estimate std.error statistic p.value
<chr> <dbl> <dbl> <dbl> <dbl>
1 (Intercept) 11.3 1.73 6.53 3.90e- 8
2 waffle 0.519 0.0677 7.66 7.15e-10
Estimate is \(\frac{estimated}{true}\) = 5190 times larger than the true effect!
We need to figure out what Z is, measure it, and adjust for it in our analysis
X \(\rightarrow\) Z \(\rightarrow\) Y
X causes Z, which causes Y (or: Z mediates the effect of X on Y)

What happens if we adjust for Z? We block the effect of X on Y
What effect does US foreign wars have on US support abroad?
Say the DAG looks like this:

If we control for casualties we are blocking the effect of intervention on support
What if the DAG instead looked like this:
Two ways that War affects US sentiment: directly and indirectly
Adjusting for casualties blocks the indirect effect; if that’s what we want, fine – But if we want the full effect then we’ll be wrong!
Just leave pipes alone! It’s a problem of “over-adjusting”
Bad social science: sometimes we are so afraid of forks that we control for everything we have data on
Especially when a process seems very complicated
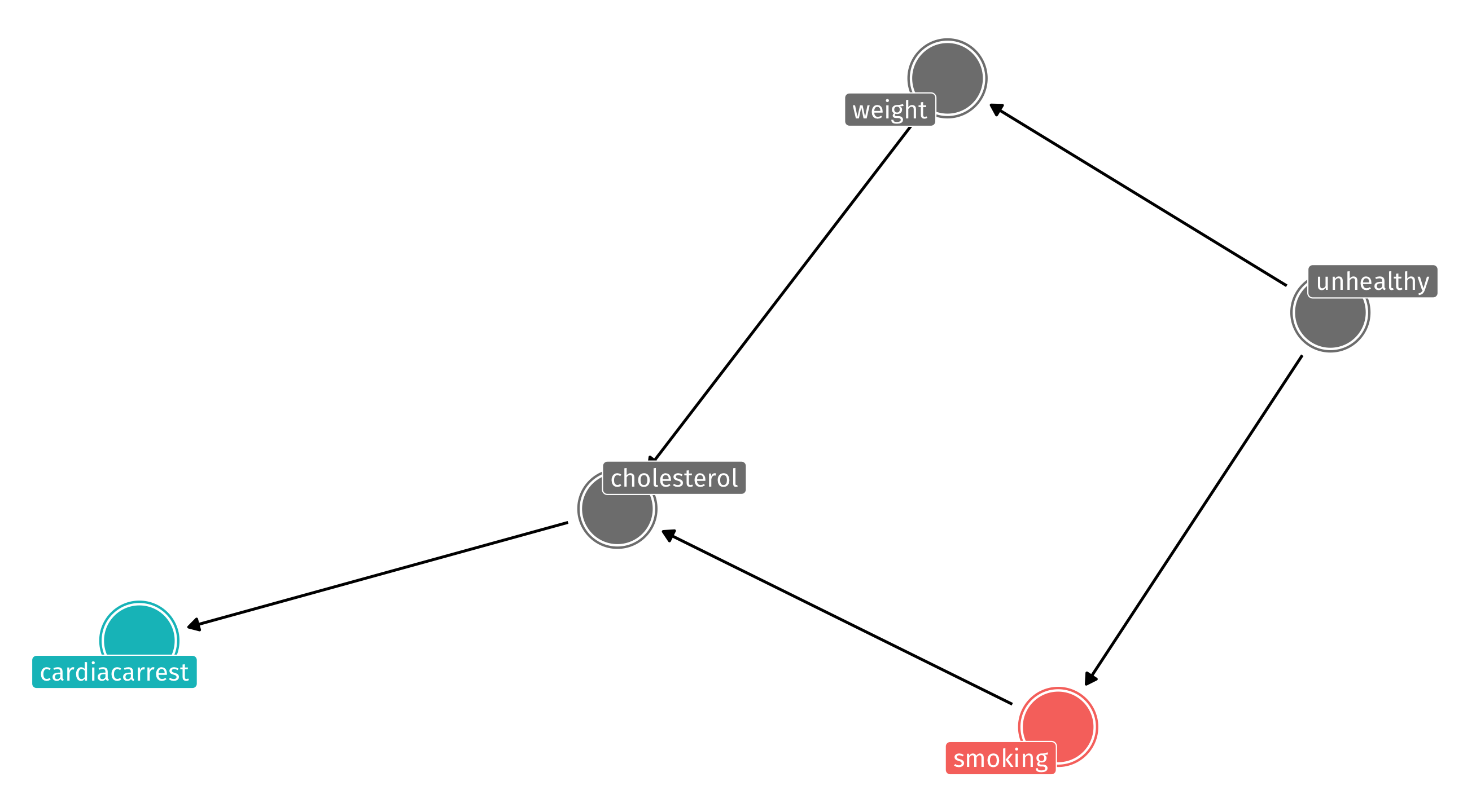
The effects of smoking on heart problems might be complex; lots of potential confounds to worry about
Researcher might think they need to control for a study subject’s cholesterol because cholesterol affects heart health
“We should compare people who smoke but have similar levels of cholesterol, because cholesterol affects heart health”
If the DAG looks like this, cholesterol is a pipe and controlling is bad!

\(X \rightarrow Z \leftarrow Y\)
X and Y have a common effect
Left alone, it’s no problem; but controlling for Z creates strange patterns

Should the NBA stop worrying about height when drafting players?
Obviously, height helps in basketball
But among NBA players there might be no relationship between height and scoring, because…
The shorter players who are drafted have other advantages
Among NBA players = adjusting, or controlling for, being in the NBA
Richard McElreath asks: why are surprising findings so often untrustworthy?

Imagine that in reality there is no relationship between how surprising a finding is and how trustworthy it is
But now imagine that studies are only published either if they’re very trustworthy OR very surprising
By only looking at published papers (e.g., controlling for publication), we create a negative relationship that doesn’t exist
Like pipes, colliders are a problem of controlling for the wrong thing
They are often the result of a sample selection problem
They can obscure actual relationships or fabricate non-existent ones
We need to avoid controlling for colliders; but they are everywhere!


How are the following examples of colliders?
Among employees at Google, there is a strong negative correlation between technical skills and social skills.
A study of people who tested for COVID finds that people who smoke regularly are less likely to develop COVID-19. A real study!